PRODUCTS AND TECHNOLOGY
FRP
雙纖維環氧卷材地板
FRP
雙纖維防靜電環氧卷材地板
FRP
雙纖維導靜電環氧卷材地板
ERP
雙纖維高耐磨環氧卷材地板
ERP
雙纖維防石墨環氧卷材地板
ERP
雙纖維防NMP環氧卷材地板
ERP
雙纖維防腐環氧卷材地板
ERP
雙纖維抗菌環氧卷材地板
ERP
雙纖維防氫氟酸環氧卷材地板
ERP
雙纖維AGV小車專用環氧卷材地板
ERP
雙纖維氣浮墊運輸環氧卷材地板
ERP
雙纖維負氧離子環氧卷材地板
副線產品
雙纖維結構
材料性質
理化性能
綠色環保
美觀潔凈
標準化
鋪裝化
定制化
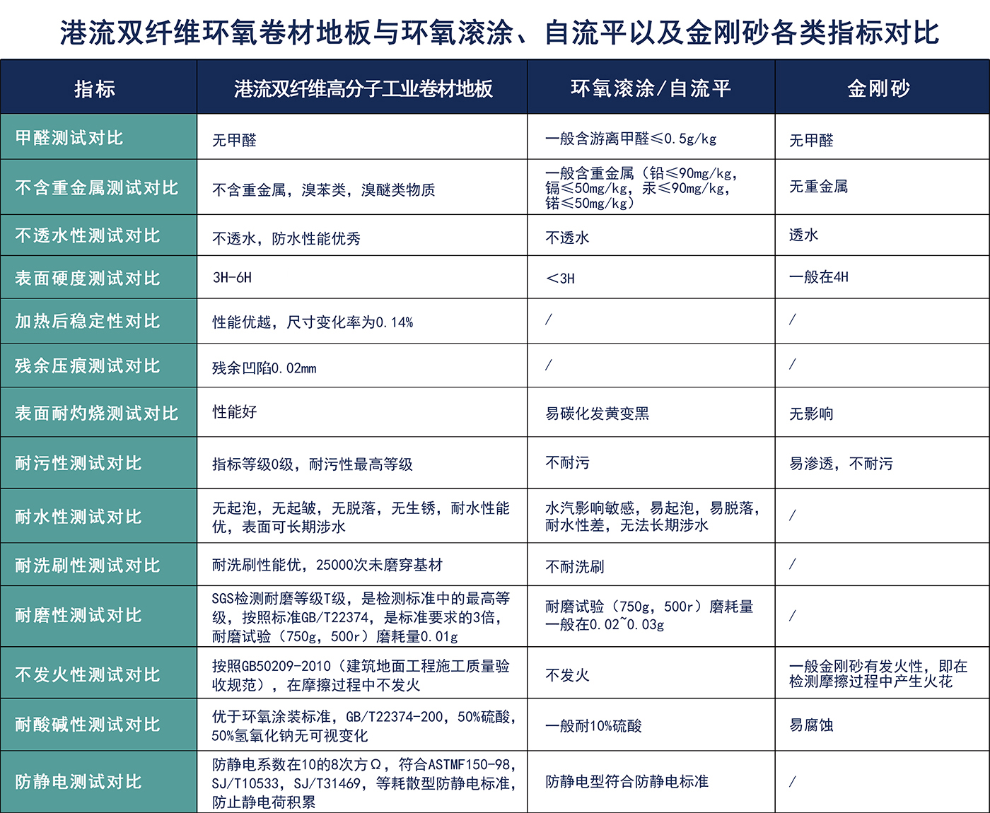
傳統工業地面以涂裝地面為主,其中環氧工業地坪普遍采用的是現場涂裝工藝,室溫固化,固化施工周期長,固化性能不穩定的缺陷,含大量有機揮發物,不環保,環氧樹脂固化后本身存在脆性大,導致附著力差、抗壓型抗疲勞性差。
港流雙纖維高分子工業卷材地板這一創新型材料的誕生,意味著傳統的液體涂刷工業地坪技術被顛覆。它改變的不僅僅是工業地坪鋪設形態,與傳統液態工藝相比,不僅生產與安裝過程無毒無味、綠色環保,而且高溫固化、致密性好;理化性能強;雙纖維結構,抗拉伸性,使用壽命長,它更加符合工業4.0時代智能制造對環保生態理念的追求。


【標準制定】
1、《地坪行業綠色工廠評價要求》建材行業標準負責起草單位
2、團體標準《地坪設計參考圖集》參編單位
3、《地坪工程施工及驗收規范通用技術條件》主編單位
4、《工業用環氧卷材地板》標準制定主編單位
【論文成果】
1、《中國建材》發表論文《一種全新概念地坪材料——環氧卷材工業地坪的應用進展》
2、《基層建設》發表論文《安裝及維修保養成本控制研究》
【書籍參編 】
1、《地坪施工》(河北地坪協會會長史有明主編 )
2、《地坪材料與工程》(中國涂料協會主編 )
應用范圍
涉及領域廣泛,提供定制化服務
新能源行業
港流FRP雙纖維環氧卷材地板——高溫固化、致密性好;理化性能強:耐磨耐壓、防水防塵、耐油污、耐劃傷、防火阻燃等。
港流ERP雙纖維防石墨環氧卷材地板——采用特殊防石墨表層,有效阻隔石墨粉吸附地面。
港流ERP雙纖維防NMP環氧卷材地板——亦可通過防NMP試劑滿足新能源鋰電行業對地面需特殊處理的需求,致密性絕佳。
港流FRP雙纖維防靜電環氧卷材地板——防靜電效果持久,可根據客戶要求實現防靜電系數定制化生產。
港流ERP雙纖維高耐磨環氧卷材地板——耐沖擊、耐磨性、耐重載、抗劃痕性、抗拉伸性強,硬度達5H-6H,使用壽命大幅延長。
港流ERP雙纖維AGV小車專用環氧卷材地板——結合玻璃纖維增強層跟高耐磨表層實現耐劃痕、耐磨損的物理屬性,實現重載車輛和機器人通道等對地面耐磨程度有更高要求的生產環境。
電子信息行業
港流FRP雙纖維環氧卷材地板——高溫固化、致密性好;理化性能強:耐磨耐壓、防水防塵、耐油污、耐劃傷、防火阻燃等。
港流FRP雙纖維防靜電環氧卷材地板—防靜電效果持久,可根據客戶要求實現防靜電系數定制化生產。
港流ERP雙纖維高耐環氧卷材地板——耐沖擊、耐磨性、耐重載、抗劃痕性、抗拉伸性強,硬度達5H-6H,使用壽命大幅延長。
醫藥食品輕工行業
港流FRP雙纖維環氧卷材地板-——高溫固化、致密性好;理化性能強:耐磨耐壓、防水防塵、耐油污、耐劃傷、防火阻燃等。
港流ERP雙纖維抗菌環氧卷材地板——通過特殊抗菌層的技術處理,有效抑制微生物在地板表面繁殖,抗菌持久性和均衡性,產品滿足三十萬級凈化車間需求。
港流ERP雙纖維防腐環氧卷材地板——可根據需求定制防酸、防堿等各種試劑的卷材,有效滿足有特殊要求的車間地面,從源頭解決企業地面腐蝕問題。
港流FRP雙纖維防靜電環氧卷材地板——防靜電效果持久,可根據客戶要求實現。
先進智造行業
港流FRP雙纖維環氧卷材地板——高溫固化、致密性好;理化性能強:耐磨耐壓、防水防塵、耐油污、耐劃傷、防火阻燃等。
港流ERP雙纖維高耐磨環氧卷材地板——耐沖擊、耐磨性、耐重載、抗劃痕性、抗拉伸性強,硬度達5H-6H,使用壽命大幅延長。
物流交通行業
港流FRP雙纖維環氧卷材地板——高溫固化、致密性好;理化性能強:耐磨耐壓、防水防塵、耐油污、耐劃傷、防火阻燃等。
港流ERP雙纖維高耐磨環氧卷材地板——耐沖擊、耐磨性、耐重載、抗劃痕性、抗拉伸性強,硬度達5H-6H,使用壽命大幅延長。
港流ERP雙纖維AGV小車專用環氧卷材地板——結合玻璃纖維增強層跟高耐磨表層實現耐劃痕、耐磨損的物理屬性,實現重載車輛和機器人通道等對地面耐磨程度有更高要求的生產環境。
航空航天行業
港流FRP雙纖維環氧卷材地板——高溫固化、致密性好;理化性能強:耐磨耐壓、防水防塵、耐油污、耐劃傷、防火阻燃等。
港流ERP雙纖維高耐磨環氧卷材地板——耐沖擊、耐磨性、耐重載、抗劃痕性、抗拉伸性強,硬度達5H-6H,使用壽命大幅延長。
港流FRP雙纖維導靜電環氧卷材地板——滿足航天航空行業防靜電、導靜電、防火阻燃、防紅油(飛馬Ⅱ號)等多個生產環境的地坪需求。
港流FRP雙纖維防靜電環氧卷材地板-——防靜電效果持久,可根據客戶要求實現防靜電系數定制化生產。
其他行業
港流雙纖維環氧復合材料卷材地板現有產品12類,涉用領域廣泛,為不同行業客戶的功能性需求,針對性地提供細分化的產品品類、專業化的地坪解決方案,精準實現工業地坪科技化、定制化。